Newsletter

Fall 2026


Here's what I've been working on!
I tend to have a lot of projects, but I have really been focused on this little blender project. It's no where near perfect or complete, but I've researched a lot of techniques by professionals to get to this point.

Images/Screenshots showing my progress
  • roughsculpt
  • gem
  • Gem Gradient
  • Gem Shine
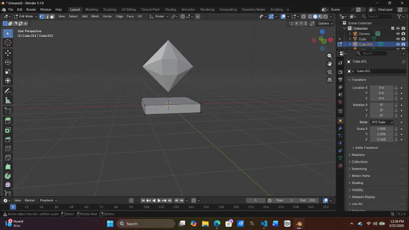
I started off with getting the general shape down.
Then I used the boolean tool to smooth out the edges. Originally, I was going to add a stand below the gem to later create a spinning animation, but I severely underestimated how long the process would have taken.



After I have the general shapes and ideas down in edit mode, I move to rendering.
Thats where I get my gradients and shine.
After those steps, which had already taken hours, I'd start the process of outlining the gem to give a crystal effect, animating in a simple spin, and it would be complete.
(Unfortunately, this is where my computer crashed and I lost all my progress...)
JS